2019戀戀臺東香草節
更新日期:2019-04-08
發佈單位:臺東縣政府
3171
訊息內容
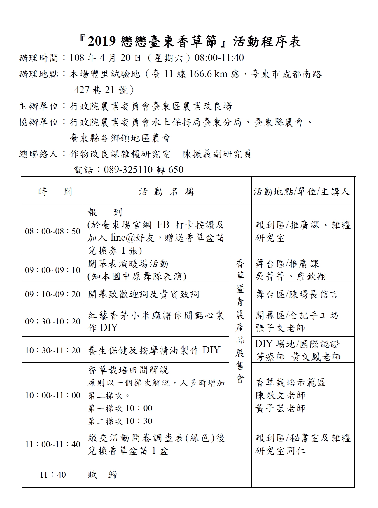
行政院農業委員會臺東區農業改良場為推展香草植物在觀光休閒產業上的栽培利用及促進臺東觀光休閒活動,特與水土保持局臺東分局、臺東縣農會及臺東縣各鄉鎮地區農會辦理『2019戀戀臺東香草節』活動。
活動舉辦日期訂於2019年4月20日(六)8:00-11:40,本次活動主題包含:香草精油產品暨青農產品展售會、32種香草栽培示範、波斯菊花海、休閒點心製作DIY、養生保健及按摩精油製作DIY、香草田間栽培解說及贈送香草盆苗等活動。
活動採現場報名,當天手機打卡按讚贈送香草盆苗1盆,活動結束前填寫並繳交問卷調查表再送1盆;活動當日早上08:00開始報到,完成報到即贈送「休閒點心製作DIY及按摩精油製作DIY材料兌換券」各一份,數量有限,送完為止,敬請踴躍參加。
活動地點位於本場豐里試驗地(臺11線北上166.6公里處)
地址為:臺東市成都南路427巷21號。
聯絡電話:089-325110#650
活動舉辦日期訂於2019年4月20日(六)8:00-11:40,本次活動主題包含:香草精油產品暨青農產品展售會、32種香草栽培示範、波斯菊花海、休閒點心製作DIY、養生保健及按摩精油製作DIY、香草田間栽培解說及贈送香草盆苗等活動。
活動採現場報名,當天手機打卡按讚贈送香草盆苗1盆,活動結束前填寫並繳交問卷調查表再送1盆;活動當日早上08:00開始報到,完成報到即贈送「休閒點心製作DIY及按摩精油製作DIY材料兌換券」各一份,數量有限,送完為止,敬請踴躍參加。
活動地點位於本場豐里試驗地(臺11線北上166.6公里處)
地址為:臺東市成都南路427巷21號。
聯絡電話:089-325110#650
